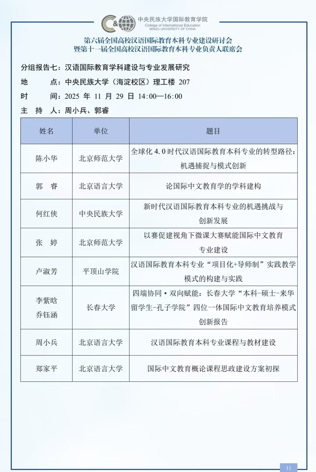
11月29日,第六届全国高校汉语国际教育本科专业建设研讨会暨第十一届全国高校汉语国际教育本科专业负责人联席会在北京举行。会议以“新时代·新路径·新文科:汉语国际教育本科专业的高质量发展”为主题,来自全国近百所高校的200余名专家学者共同探讨专业发展路径与创新实践。文学院国际中文教育教研室主任卢淑芳副教授应邀参会,并在“学科建设与专业发展”分论坛作学术报告。


卢淑芳报告的题目为《汉语国际教育本科专业“项目化+导师制”实践教学模式构建与实践》。她在报告中系统介绍了平顶山学院文学院汉语国际教育专业“3361”实践教育模式的创新探索与实践,深入阐述了如何通过“项目驱动”与“导师全程指导”双轨并行的方式,有效融合第一课堂与第二课堂,构建起立体化的实践教学体系。她表示,该模式旨在破解学生教学实践能力培养中的痛点,通过承接真实的中文教学项目、文化传播活动及学科竞赛,在项目化导师的一对一针对性指导下,全面提升学生的国际中文教学设计、跨文化交际与创新实践能力。报告中展示的文学院在汉语国际教育本科专业实践教学方面的具体举措与成效,引发了与会同行的肯定和共鸣。

通过参加此次全国性的高水平学术会议,卢淑芳展示了我校汉语国际教育专业在应用型人才培养模式上的特色与思考,加强了我校与全国同行的学术交流,提升了我校在该专业领域的影响力。
(撰稿:张峻豪/初审:周萧良/复审:杜彬彬/终审:苏小玲)